国家药监局信息中心关于举办2023药品数智发展大会的通知(第一轮)
时间:2023-07-21来源:国家药品监督管理局信息中心
各有关单位:
为认真贯彻落实党的二十大精神,深入交流药品监管数据协同治理和数字技术创新应用,提升药品监管精准性和智慧化水平;深入探讨药品产业数字化发展新趋势,推进药品产业数字化智能化转型升级;深入拓展数字化赋能药品产业可持续发展路径,推动数字经济与实体经济深度融合,国家药品监督管理局信息中心(中国食品药品监管数据中心)拟举办“2023药品数智发展大会”。
一、会议基本信息
名称:2023药品数智发展大会
主题:加快数字化转型,助力药品高质量发展
时间:2023年9月6-7日
地点:安徽·合肥 合肥滨湖富茂大饭店
二、会议组织机构
主办单位:国家药品监督管理局信息中心
(中国食品药品监管数据中心)
协办单位:安徽省药品监督管理局、中国药品监督管理研究会药品监管信息化研究专业委员会
中国医药信息网、中国医疗器械信息网、《中国医药导刊》《中国药物评价》、国家人口健康科学数据中心(药学)
支持单位:中国医药商业协会、中国医疗器械行业协会、中国香料香精化妆品工业协会
承办单位:华科医药科技有限公司
三、参会人员
(一)会议规模:预计400人
(二)参会人员:
1.国家市场监管总局、国家药监局,国家信息中心,省级药品监管部门以及各级市场监管部门相关人员。
2.“两品一械”相关科研院所、企事业单位,信息化、大数据、互联网等企业相关人员。
四、同期展会
大会同期举办展会,对2023年智慧监管典型案例进行宣传展示。
五、收费标准
本次会议注册费2980元/人,包含会议早、午餐及会议资料等;住宿费、交通费用自理。为便于会议的组织与管理,请参与会议全部议程,珍惜此次学习与交流的机会。
六、报名及付费
参会代表可扫描下方二维码报名,并关注最新会议议程。

报名同时请汇寄会议注册费至以下账户:
账户名:国家药品监督管理局信息中心
银行账号:11001016700056002517
开户行:建行北京展览路支行
汇款时请注明:数智大会+单位+参会人姓名
七、联系方式
1.巨老师:13146042666
2.王老师:15001208666
邮箱:hkmarketing@huake.com.cn
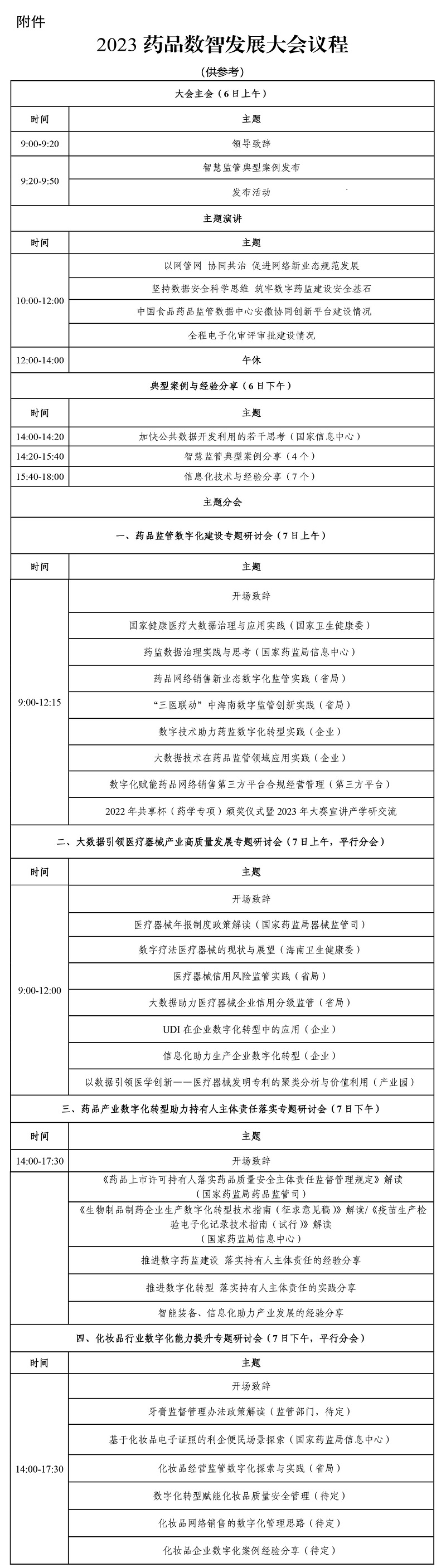
附件:2023药品数智发展大会议程
国家药监局信息中心
2023年7月13日

温馨提示:
1.最终会议议程以实际召开为准。
2.酒店信息:合肥滨湖富茂大饭店
城景大床房(含单早)会议协议价 400元/晚;
城景双床房(含双早)会议协议价 450元/晚。
3.交通信息:合肥南站至酒店车程20分钟左右;合肥站至酒店车程40分钟左右;合肥新桥国际机场至酒店车程50分钟左右。
4.参会费用:会议注册费2980元/人,含午餐、会议资料等,住宿费用及交通费用自理。
附件1-2023药品数智发展大会议程(系统内)
附件2-2023药品数智发展大会系统内部人员报名统计表(回执表1·系统内)
附件3-2023药品数智发展大会系统内部人员参会报名表(回执表2·系统内)
相关链接
附件:




